最新发布
版块导航
教育学习
幼儿资源
小学资源
初中资源
高中资源
大学资源
考研资源
成人资源
职业资格
提分方法
超强记忆
百万图书
专业技术
其他学习
待修复
开通登录
登录
开通
版块
小学资源
⇣资源直达⇣
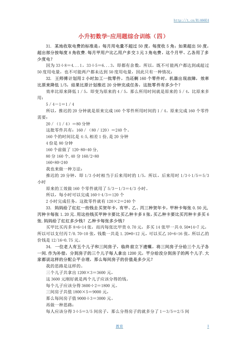
[小升初考试]小升初数学 应用题综合训练(四) 苏教版
爱学AI
2025-12-04
22
学·智教程提供的[小升初考试]小升初数学 应用题综合训练(四) 苏教版下载地址来源于网络分享,网络资源均有时效性,请尽快下载[小升初考试]小升初数学 应用题综合训练(四) 苏教版,或保存[小升初考试]小升初数学 应用题综合训练(四) 苏教版到自己的网盘避免资源失效。
78文件格式:DOC
文件页数:4页
文件大小:91.5K
[小升初考试]小升初数学 应用题综合训练(四) 苏教版 下载地址⏬
隐藏内容,请登录后查看
搜索
学·智教程所有信息均由网友转载自互联网,没有存储任何形式的文件供下载,请下载试看后删除,请购买正版支持正版。本站内容如有侵权请联系:xue
wao.rr.nu, 我们会在收到您的邮件后立即删除!
用户名登录请点击
这里
主题数
196684
今日新增
0
昨日新增
0
热门推荐
[小学学习][百度云网盘]超级课堂38集高清视频:用动画片学奥数
查看 2001
排行 1
[初中学习][百度云网盘]最新薛金星初中全册7~9年级中学教材全解PDF
查看 1746
排行 2
[][百度云网盘]清华大学出版社DK图解数学动画课程(轻松数学启蒙)
查看 1704
排行 3
[大学学习][百度云网盘]猴博士爱讲课:4小时讲完材料力学
查看 1445
排行 4
[初中学习][百度云网盘]英语兔 语法音标
查看 1407
排行 5
[大学学习][百度云网盘]猴博士爱讲课:2小时讲完线性代数(线代)
查看 1404
排行 6
[小学学习][百度云网盘]超级课堂 看动画学奥数38集
查看 1357
排行 7
[小学学习][百度云网盘]少年得到2020春季泉灵小学语文四年级下学前全套视频
查看 1314
排行 8
本站网址
收藏备用
16.com.mp
备用路线1
wo.25u.com
备用路线2
168.hz.cz
备用路线3
xue.biz.st
备用路线4
bee.xi.to
备用路线5
bbs.ydns.eu
备用路线6
注册条款
免责声明
Copyright © 2023 学·智教程 VIP.XI.TO 本站CDN由
又拍云
赞助
POWER BY
CleenBB x3.4
PROCESSED:
10.1